Electronics & Communication Gate Yearwise
Electronics and Communication Gate 2016 Set-1 Questions with Answer
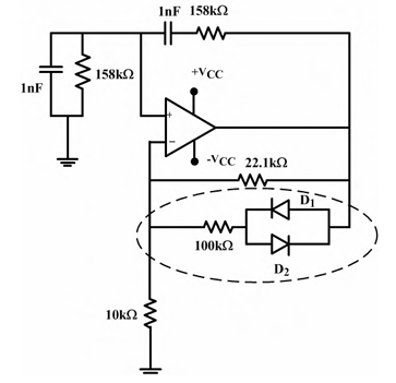
Ques 27 GATE 2016 SET-1
Consider the oscillator circuit shown in the figure. The function of the network (shown in dotted lines) consisting of the 100Ω resistor in series with the two diodes connected back-to-back is to:

Ques 28 GATE 2016 SET-1
An ideal opamp has voltage sources V1,V3,V5,...,VN-1 connected to the non-inverting input and V2, V4,V6,...,VN connected to the inverting input as shown in the figure below (+VCC=15 volt, -Vcc=-15 volt). The voltages V1, V2, V3, V4, V5, V6... are 1, -1/2, 1/3, -1/4, 1/5, -1/6, ... volt, respectively. As N approaches infinity, the output voltage (in volt) is

Ques 29 GATE 2016 SET-1
A small percentage of impurity is added to an intrinsic semiconductor at 300 K.

Ques 30 GATE 2016 SET-1
Consider the following statements for a metal oxide semiconductor field effect transistor (MOSFET):
P: As channel length reduces, OFF-state current increases.
Q: As channel length reduces, output resistance increases.
R: As channel length reduces, threshold voltage remains constant.
S: As channel length reduces, ON current increases.
Which of the above statements are INCORRECT?
Ques 31 GATE 2016 SET-1
Consider a silicon p-n junction with a uniform acceptor doping concentration of 1017cm-3 on the p-side and a uniform donor doping concentration of 1016cm-3 on the n-side. No external voltage is applied to the diode. Given: kT/q=26mV, ni=1.5×1010cm-3, εSi=12ε0, ε0=8.85×10-14F/m and q=1.6×10-19C. The charge per unit junction area (nC cm-2) in the depletion region on the p-side is
Ques 32 GATE 2016 SET-1
Consider an n-channel metal oxide semiconductor field effect transistor (MOSFET) with a gate-to-source voltage of 1.8 V. Assume that μNCox(W/L)=4, the threshold voltage is 0.3V, and the channel length modulation parameter is 0.09 V-1. In the saturation region, the drain conductance (in micro seimens) is
Ques 33 GATE 2016 SET-1
The figure below shows the doping distribution in a p-type semiconductor in log scale.

Ques 34 GATE 2016 SET-1
Consider a silicon sample at T=300 K with a uniform donor density Nd=5×1016cm-3, illuminated uniformly such that the optical generation rate is Gopt=1.5×1020cm-3s-1 throughout the sample. The incident radiation is turned off at t=0. Assume low-level injection to be valid and ignore surface effects. The carrier lifetimes are τp0=0.1 μs and τn0=0.5 μs.

Ques 35 GATE 2016 SET-1
A p-i-n photodiode of responsivity 0.8A/W is connected to the inverting input of an ideal opamp as shown in the figure, VCC=15V, -VCC=-15V. Load resistor RL=10 kΩ. If 10 μW of optical power is incident on the photodiode, then the value of the photocurrent (in μA) through the load is

Ques 36 GATE 2016 SET-1
Let M4=I (where I denotes the identity matrix) and M≠I, M≠M2 and M≠M3. Then, for any natural number k, M-1 equals:
Ques 37 GATE 2016 SET-1
Given the following statements about a function f:R→R, select the right option:
P: If f(x) is continuous at x=x0, then it is also differentiable at x=x0.
Q: If f(x) is continuous at x=x0, then it may not be differentiable at x=x0
R: If f(x) is differentiable at x=x0, then it is also continuous at x=x0.
Ques 38 GATE 2016 SET-1
Consider the plot of f(x) versus x as shown below.

Ques 39 GATE 2016 SET-1
The integral (1/2π)∫D(x+y+10)dx dy, where D denotes the disc: x2+y2≤4, evaluates to
Total Unique Visitors